网站首页
集团简介
集团简介
集团文化
资质荣誉
办公环境
新闻动态
集团新闻
子公司新闻
行业动态
旗下公司
中普石油
中汇发新材料
中联能源
中金热电
招贤纳士
人才理念
招聘职位
在线留言
联系我们
集团新闻
子公司新闻
行业动态
网站首页
/
行业新闻
/
锚定 2035 | 新材料产业三大发展方向解析
锚定 2035 | 新材料产业三大发展方向解析
来源:
|
作者:
admin
|
发布时间:
2026-01-04
|
188
次浏览
|
🔊
点击朗读正文
❚❚
▶
|
分享到:
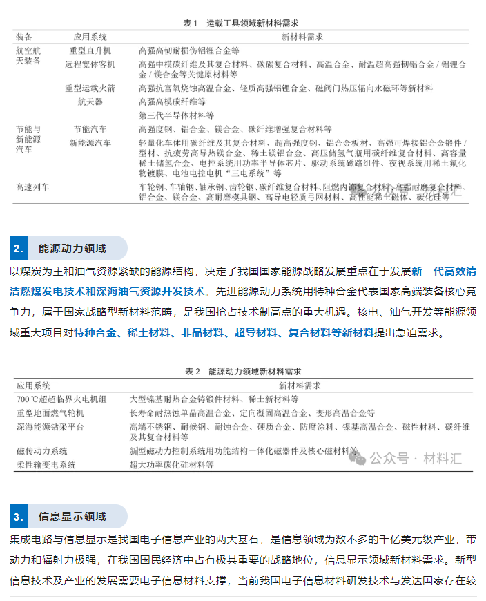
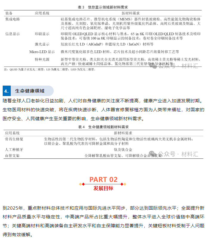
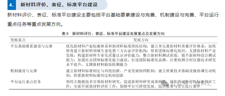
我国正处于战略转型期,亟需开辟新的经济增长点,提高环境承载能力,这为我国新材料的大发展提供了难得的历史机遇。锚定 2035 ,新材料产业三大发展方向解析。
▌资料来源:
《
面向2035 的新材料强国战略研究》、材料汇
▌
免责声明:我们对文中观点持中立态度,本文仅供参考、交流。转载的稿件版权归原作者和机构所有,如有侵权,请联系我们删除。
上一篇:
无
下一篇:
10月份化学原料和制......